Saint-Félix

Aménagement d'une maison à Nantes

Maison à Nantes

Une référence du cabinet DL interior design, Cabinet d'Architecte d'intérieur à Nantes et alentours.

Présentation par l'architecte, DL interior design

Photo principale © DL interior design

Cette réalisation vous plaît ? Partagez la !

Vous souhaitez réaliser un projet similaire ?

Caractéristiques

Intervention

Aménagement

BâtimentMaisonClientParticuliersBudget tout comprisEntre 25 et 50 000 € TTCRôle de l'architecteConception du projetLieuNantes
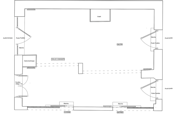
Plan existant-amenagement-maison-Nantes

Plan existant

@ DL interior design

Plan existante de l'espace à aménager

Plan d'aménagement-amenagement-maison-Nantes

Plan d'aménagement

@ DL interior design

Proposition d'aménagement suivant les besoins des clients.

Vue de l'entrée-amenagement-maison-Nantes

Vue de l'entrée

@ DL interior design

Le pilier existant permet de séparer les espaces et de créer de nouveaux rangements.

Vue de la cuisine-amenagement-maison-Nantes

Vue de la cuisine

@ DL interior design

L'espace salon est entouré de claustra et cache le pilier existant

Vue de la salle à manger-amenagement-maison-Nantes

Vue de la salle à manger

@ DL interior design

Création d'un espace pour manger

Vue de l'espace salon-amenagement-maison-Nantes

Vue de l'espace salon

@ DL interior design

Création d'un espace salon cocooning

Besoin d'inspiration ?

Nos dizaines d’architectes partenaires sont sélectionnés pour la qualité de leur travail, en conception et en maîtrise d'œuvre, et interviennent sur tous types de projets.

Découvrez plus de projets d'aménagement de maisons autour de Nantes

Découvrez des agences similaires à DL interior design

Architecte CNOA à Paris, Pont-l'Abbé, Gaillon, Montravers, Mimizan

Architecte CNOA

ankr

Paris, Gaillon, Pont-l'Abbé, Montravers, Mimizan

Architecte CNOA à Noirmoutier-en-l'Île, Nantes, Paris, Le Pouliguen

Architecte CNOA

ACBM

Paris, Noirmoutier-en-l'Île, Le Pouliguen, Nantes

Architecte CNOA à Rennes

Architecte CNOA

v a b e l architectes

Rennes

Architecte CNOA à Niort, La Roche-sur-Yon, Royan, La Rochelle, Saintes

Architecte CNOA

Olivier butin architecte dplg

La Rochelle, Niort, Royan, Saintes, La Roche-sur-Yon

Architecte CNOA à Saint-Gilles-Croix-de-Vie, Loix, Sens, La Rochelle, La Bretonnière-la-Claye

Architecte CNOA

Atelier iso

La Bretonnière-la-Claye, La Rochelle, Sens, Loix, Saint-Gilles-Croix-de-Vie

Architecte CNOA à Vannes, Rennes, Saint-Brieuc, Bruz, Saint-Lô

Architecte CNOA

Campus atelier d'architecture

Rennes, Saint-Brieuc, Saint-Lô, Vannes, Bruz

Architecte d'intérieur à Rennes, Lorient, Groix, Pontivy, Saint-Malo

Architecte d'intérieur

Mendonça Architecture

Lorient, Rennes, Saint-Malo, Groix, Pontivy

Architecte d'intérieur à La Baule-Escoublac, Paris, Nantes

Architecte d'intérieur

DDA

Nantes, La Baule-Escoublac, Paris

Architecte CNOA à Saint-Nazaire, Nantes

Architecte CNOA

Guillaume Blanchard Architecte

Saint-Nazaire, Nantes

Architecte CNOA à Boulogne-Billancourt, Rennes, Paris, Saint-Lunaire

Architecte CNOA

Romuald Fontaine Architectures

Paris, Saint-Lunaire, Rennes, Boulogne-Billancourt

Architecte CNOA à Les Sables-d'Olonne, La Baule-Escoublac, Nantes, Pornic, Questembert

Architecte CNOA

JL Architecture

Nantes, Pornic, La Baule-Escoublac, Questembert, Les Sables-d'Olonne

Architecte d'intérieur à Trélazé, Paris, Angers, Saint-Ouen-sur-Seine, Beaucouzé

Architecte d'intérieur

khd concept

Paris, Saint-Ouen-sur-Seine, Angers, Trélazé, Beaucouzé

Architecte CNOA à Bordeaux, Angers, La Rochelle, Pau, Vanne

Architecte CNOA

BEDOUIN-GLENEAU

Angers, La Rochelle, Bordeaux, Vanne, Pau

Architecte CNOA à Fontainebleau, Nantes, Paris, Quiberon

Architecte CNOA

Atelier 1060

Paris, Nantes, Quiberon, Fontainebleau

Architecte d'intérieur à Dinard, Rennes, Vitré, Saint-Malo

Architecte d'intérieur

Juliette Derrien

Rennes, Vitré, Dinard, Saint-Malo

Architecte CNOA à Vannes, Rennes, Paris, Nantes, Angers

Architecte CNOA

ama architecture

Nantes, Angers, Vannes, Paris, Rennes

Architecte CNOA à Rennes, Aix-en-Provence, Paris, Marseille

Architecte CNOA

poha architectes

Paris, Rennes, Aix-en-Provence, Marseille

Architecte d'intérieur à Paris, Toulouse, Nantes, Marseille, Annecy

Architecte d'intérieur

Eskis

Annecy, Paris, Nantes, Marseille, Toulouse

Architecte CNOA à Corlay, Nantes, Marseille, Saint-Gildas, Pontivy

Architecte CNOA

Patine Office

Saint-Gildas, Nantes, Pontivy, Corlay, Marseille

Architecte CNOA à Bordeaux, La Baule-Escoublac, Paris, Sablé-sur-Sarthe, Marseille

Architecte CNOA

Cécile Four Architecte

Paris, La Baule-Escoublac, Sablé-sur-Sarthe, Bordeaux, Marseille

Démarrons ensemble votre projet

Nous serions ravis de vous accompagner dans votre futur projet d’architecture.
Nos premiers échanges sont gratuits, cela va de soi.

Prenons rendez-vous
Briefez-nous

Déposez votre projet en ligne, nous revenons vers vous avec des réponses claires et un plan d'action.

Mon Espace Projet
Appelez-nous

Nous aurons besoin d'informations claires, comme de l'adresse du bien, des données économiques, de vos besoins en terme d'accompagnement...

01 88 32 99 15
Écrivez-nous

Nous vous répondons sous 24h. N'hésitez pas à nous donner le maximum d'informations dans votre adresse du bien, surfaces, objectifs, budgets...

bonjour@archibien.com

Quelques projets d'architecture passés par Archibien

Ils sont passés par Archibien. Comme eux, réalisez le projet dont vous rêvez, mais en mieux.

Archibien est noté 4.9/5
Moyenne des avis Logo Google
“Archibien délivre ce qu’il promet. Je recommande vivement.”
“Nous avons souvent eu la problématique de trouver le bon architecte pour nos projets immobiliers. Archibien nous a enlevé cette épine du pied !”
“Le sérieux et la réactivité d’Archibien permettent d’avancer en confiance.”